应急管理部前几天发布《消防技术服务机构从业条件》,有细心的网友发现文件里的内容没有了《意见稿》有关灭火器维修机构的相关从业条件。

回看此前的《消防技术服务机构从业条件暂行规定》征求意见稿,消防技术服务机构是包括灭火器维修机构。


可见正式的文件明显是把灭火器维修机构的内容删除了,那么灭火器维修机构还需要资质吗?
根据《灭火器维修》 GA95-2015 4.3 维修机构应依照《社会消防技术服务管理规定》,获得相应的消防技术服务机构资质证书。
《社会消防技术服务管理规定》消防设施维护保养检测机构的资质分为一级、二级和三级,三级资质的消防设施维护保养检测机构可以从事生产企业授权的灭火器检查、维修、更换灭火药剂及回收等活动。
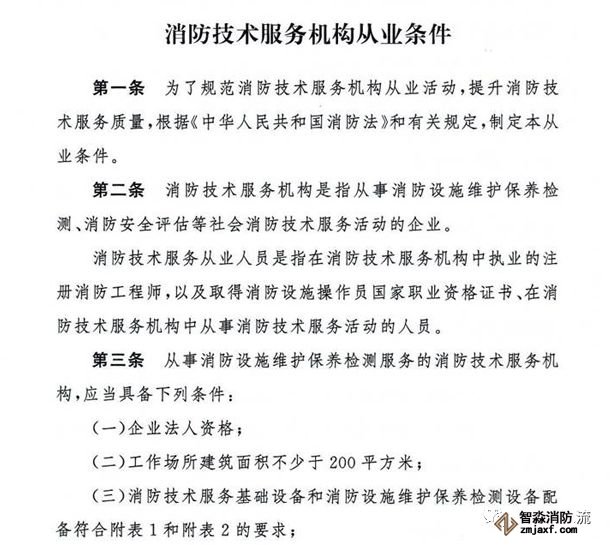
第七条 消防设施维护保养检测机构三级资质应当具备下列条件:
(一)企业法人资格;
(二)维修用房满足维修灭火器品种和数量的要求,且建筑面积一百平方米以上;
(三)与灭火器维修业务范围相适应的仪器、设备、设施;
(四)注册2022世界杯小组赛程表时间师一人以上,具有灭火器维修技能的人员五人以上;
(五)健全的质量管理制度;
(六)法律、行政法规规定的其他条件。
而刚发布的《消防技术服务机构从业条件》对消防技术服务机构并未分级,如果符合该文件从业条件的消防技术服务机构是否可以同时进行灭火器维修活动呢?
《从业条件》对于消防技术服务机构的设备配备里,并没有相关灭火器维修的设备。


《消防技术服务机构设备配备》 GA1157-2014对于三级消防技术服务机构的设备配备要求如下

由此可推断,具备《从业条件》中要求的消防技术服务机构不具有灭火器维修的能力,对于灭火器维修机构的从业条件是否另有规定?这个问题尚需待有关部门进行确认。
江苏苏州突尼斯vs阿联酋波胆分析安装工程公司主营:北京消防施工安装,2022世界杯小组赛程表时间设计,消防维修改造,消防设备检测,消防验收代办,消防维修保养,探测器清洗,消防检测设备,智慧消防物联网,消防设备销售安装及调试为一体的正规化消防企业。消防改造网址://www.furanoplace.com/;服务热线:4006-598-119








苏公网安备32058102002151号